企業級流量經營箭在弦上,云通信服務是下一個戰場(附報告)
時間:2017-05-16
(轉載自199IT,如有侵權請聯系刪除)
在移動互聯服務快速發展、終端廣泛普及的環境下,流量消費迎來了爆發性的增長,相關企業與市場發展前景也逐漸得到注意。企業級流量經營(后向流量經營)作為一種新的流量經營方式,因其能滿足市場多方的迫切需求、符合當前流量經營階段,快速興起并得到廣泛的應用,未來發展前景看好同時,隨著SAAS市場的高速發展,第三方流量經營企業正在推出以短信、語音、音視頻等云通信服務的解決方案,共同孕育一個更大的市場,未來一兩年會誕生基于流量經營和云通信服務的獨角獸,前景值得關注。
當前市場普遍認為流量經營市場尚未開啟,商業模式并不明確,更有觀點認為第三方企業的流量經營只是簡單地批零轉售,會損害運營商的利益,所以其發展會受到運營商的限制。但我們認為,繼語音業務之后,流量已經成為運營商下一個逐鹿的主戰場,流量經營以及依托于流量衍生的云通信服務市場正在打開,第三方企業級流量經營企業的價值需重估。
流量業務收入已超過語音業務,運營商開始重視流量經營市場。據工信部資料,三大運營商2015年非話收入占比達68.3%,已超越話音成為收入的第一未源:其中,移動數據收入占比從2010年6.1%增加到2015年27.6%,2016年上半年移動數據收入占比已提升到34%。在移動互聯網快速發展的大背景下,數據流量業務快速發展,運營商開始重視流量經營相關的市場。
我國運營商處于流量規模擴張期,企業級流量經營箭在弦上。流量經營發展經歷三個階段:用戶流量吸引期、流量規模經營期和流量價值提升期。而目前我國運營商處于流量規模經營期,這一階段運營商的工作重點仍然放在搶奪用戶入口同時提升用戶個人流量使用量,但是我們判斷三大運營商的發展已經非常接近流量價值的提升期,可以說企業級流量經營已經箭在弦上。同時我們應該看到,由于運營商受限于流量量價約束,消費者需求受制于流量套餐資費昂貴,互聯網商迫切需要推廣自身內容服務,綜合以上幾個因素,企業級流量經營成為平衡運營商、消費者、互聯網商等各方利益的最佳解決模式。在企業級流量經營階段,除運營商以外的更多市場主體開始加入進來,在差異化的經營要求以及多樣的流量服務需求下,第三方流量經營主體將獲得廣闊的發展空間。
流量經營商業模式明確,云通信服務將是下一個重量級商業模式。移動廣告營銷、流量數據大數據應用、云服務通信流量和物聯網的發展將推動企業級流量經營市場不斷擴大。流量蘊合的管道、接口、資產及數據價值巨大,將誕生批零轉售、流量營銷、云通信解決方案等一系列的商業模式,其中,云通信作為連接企業級SaaS的重要環節,將充分受益于企業級SaaS的大發展,前景廣闊。
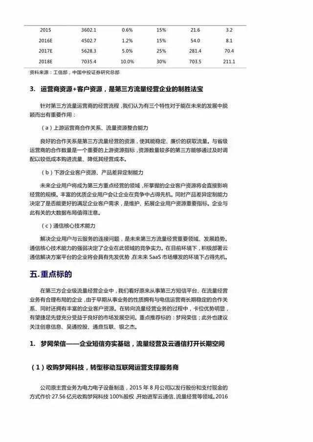
第三方流量經營企業具有重要價值,其地位不可取代。獨特的競爭優勢令第三方在企業級流量經營中將占有重要位置。相比大型電信運營商,第三方因其經營的靈活性能更好的服務中小企業個性的流量通信需求。同時自身經營位置使其更易于打造跨多個運營商網絡的通用流量平臺,有利于流量貨幣化等商業模式的開展。我們預計20 18年第三方企業級流量經營市場規模將超過200億元。
我們認為流量市場正在快速發展,而第三方企業級流量經營的商業模式可有效平衡運營商、消費者、互聯網企業等相關市場參與方的利益,具備廣闊的發展前景,同時在流量的基礎上進一步衍生的云通信服務,將充分受益企業SaaS的大發展,將成為下一個重量級的商業模式。
以下為報告全文:

在移動互聯服務快速發展、終端廣泛普及的環境下,流量消費迎來了爆發性的增長,相關企業與市場發展前景也逐漸得到注意。企業級流量經營(后向流量經營)作為一種新的流量經營方式,因其能滿足市場多方的迫切需求、符合當前流量經營階段,快速興起并得到廣泛的應用,未來發展前景看好同時,隨著SAAS市場的高速發展,第三方流量經營企業正在推出以短信、語音、音視頻等云通信服務的解決方案,共同孕育一個更大的市場,未來一兩年會誕生基于流量經營和云通信服務的獨角獸,前景值得關注。
當前市場普遍認為流量經營市場尚未開啟,商業模式并不明確,更有觀點認為第三方企業的流量經營只是簡單地批零轉售,會損害運營商的利益,所以其發展會受到運營商的限制。但我們認為,繼語音業務之后,流量已經成為運營商下一個逐鹿的主戰場,流量經營以及依托于流量衍生的云通信服務市場正在打開,第三方企業級流量經營企業的價值需重估。
流量業務收入已超過語音業務,運營商開始重視流量經營市場。據工信部資料,三大運營商2015年非話收入占比達68.3%,已超越話音成為收入的第一未源:其中,移動數據收入占比從2010年6.1%增加到2015年27.6%,2016年上半年移動數據收入占比已提升到34%。在移動互聯網快速發展的大背景下,數據流量業務快速發展,運營商開始重視流量經營相關的市場。
我國運營商處于流量規模擴張期,企業級流量經營箭在弦上。流量經營發展經歷三個階段:用戶流量吸引期、流量規模經營期和流量價值提升期。而目前我國運營商處于流量規模經營期,這一階段運營商的工作重點仍然放在搶奪用戶入口同時提升用戶個人流量使用量,但是我們判斷三大運營商的發展已經非常接近流量價值的提升期,可以說企業級流量經營已經箭在弦上。同時我們應該看到,由于運營商受限于流量量價約束,消費者需求受制于流量套餐資費昂貴,互聯網商迫切需要推廣自身內容服務,綜合以上幾個因素,企業級流量經營成為平衡運營商、消費者、互聯網商等各方利益的最佳解決模式。在企業級流量經營階段,除運營商以外的更多市場主體開始加入進來,在差異化的經營要求以及多樣的流量服務需求下,第三方流量經營主體將獲得廣闊的發展空間。
流量經營商業模式明確,云通信服務將是下一個重量級商業模式。移動廣告營銷、流量數據大數據應用、云服務通信流量和物聯網的發展將推動企業級流量經營市場不斷擴大。流量蘊合的管道、接口、資產及數據價值巨大,將誕生批零轉售、流量營銷、云通信解決方案等一系列的商業模式,其中,云通信作為連接企業級SaaS的重要環節,將充分受益于企業級SaaS的大發展,前景廣闊。
第三方流量經營企業具有重要價值,其地位不可取代。獨特的競爭優勢令第三方在企業級流量經營中將占有重要位置。相比大型電信運營商,第三方因其經營的靈活性能更好的服務中小企業個性的流量通信需求。同時自身經營位置使其更易于打造跨多個運營商網絡的通用流量平臺,有利于流量貨幣化等商業模式的開展。我們預計20 18年第三方企業級流量經營市場規模將超過200億元。
我們認為流量市場正在快速發展,而第三方企業級流量經營的商業模式可有效平衡運營商、消費者、互聯網企業等相關市場參與方的利益,具備廣闊的發展前景,同時在流量的基礎上進一步衍生的云通信服務,將充分受益企業SaaS的大發展,將成為下一個重量級的商業模式。
以下為報告全文:































相關閱讀:
-
分享本文到:
-
關注隨銳:

微信掃描,獲取最新資訊 -
聯系我們:
如果您有任何問題或建議,
請與我們聯系:
suiruikeji@suirui.com

矚目客戶端
矚目小T
矚目大板
矚目會議室系統
矚目直播
多媒體通信平臺
多媒體通信終端
多媒體通信軟件
網絡音頻處理器
變電站智能巡檢機器人
發電廠智能巡檢機器人
配電室智能巡檢機器人
室內工業智能巡檢機器人
機器人遠程專家診斷協同平臺解決方案







掃碼關注微信眾公號
抖音掃一掃 關注隨銳
China
